คณะผลิตกรรมการเกษตร มหาวิทยาลัยแม่โจ้
FACULTY OF AGRICULTURAL PRODUCTION , MAEJO UNIVERSITY
เมนู
คณะผลิตกรรมการเกษตร มหาวิทยาลัยแม่โจ้
FACULTY OF AGRICULTURAL PRODUCTION , MAEJO UNIVERSITY
ภาษาที่ใช้แสดงผล (Language) :
ภาษาไทย
English
ลงชื่อเข้าใช้งาน
หน้าหลัก
เกี่ยวกับหน่วยงาน ▼
ประวัติความเป็นมา
ปรัชญา พันธกิจ วิสัยทัศน์
โครงสร้างการบริหารงาน
บุคลากร
ข่าวสาร ▼
ข่าวสาร / กิจกรรม
จดหมายข่าว
สายตรงคณบดี
ติดต่อเรา
สำหรับบุคลากร ▼
ระบบเบิกคลังและวัสดุ
Cloud Data (microsoft365.com)
ระบบจัดการเว็ปไซต์ (AP)
ระบบหนังสือราชการและยานพาหนะ
เอกสารขอกำหนดตำแหน่งทางวิชาการ
แจ้งซ่อม AP Fast Services
หน้าหลัก
เกี่ยวกับหน่วยงาน
ประวัติความเป็นมา
ปรัชญา พันธกิจ วิสัยทัศน์
โครงสร้างการบริหารงาน
บุคลากร
ข่าวสาร
ข่าวสาร / กิจกรรม
จดหมายข่าว
สายตรงคณบดี
ติดต่อเรา
สำหรับบุคลากร
ระบบเบิกคลังและวัสดุ
Cloud Data (microsoft365.com)
ระบบจัดการเว็ปไซต์ (AP)
ระบบหนังสือราชการและยานพาหนะ
เอกสารขอกำหนดตำแหน่งทางวิชาการ
แจ้งซ่อม AP Fast Services
ลงชื่อเข้าใช้งาน
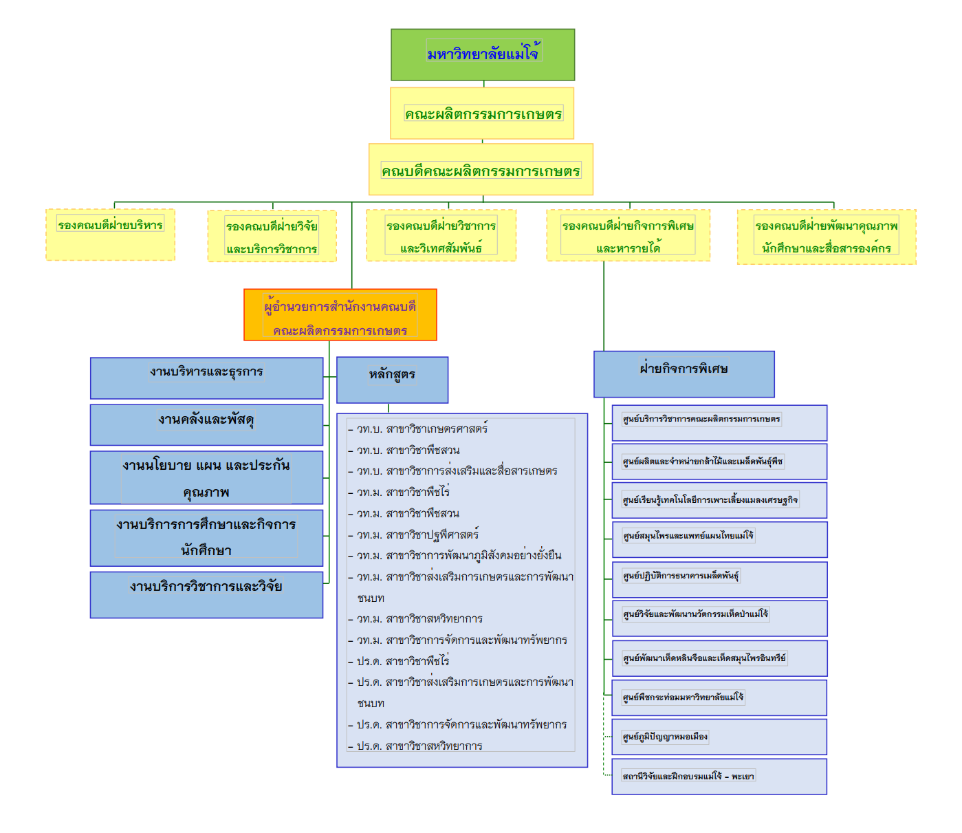
โครงสร้างการบริหารงาน
หน้าแรก
Web Page
โครงสร้างการบริหารงาน
ปรับปรุงข้อมูล 4/12/2568 8:52:52
, จำนวนการเข้าดู 0